人生處處是考場,今日各為高考忙。斗智斗勇齊亮相,得失成敗走一場?紙鰹t灑不虛枉,多年以后話滄桑!2017海南高考歷史考試已落下帷幕,®無憂考網(wǎng)在考后第一時間提供2017海南高考歷史答案(已公布)。預(yù)祝各位考生取得優(yōu)異的成績,順利考入理想的大學(xué)!
2017海南高考歷史答案(已公布)
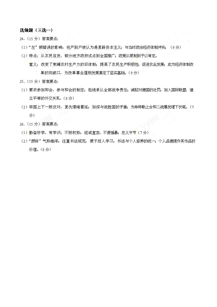
.jpg)
人生處處是考場,今日各為高考忙。斗智斗勇齊亮相,得失成敗走一場?紙鰹t灑不虛枉,多年以后話滄桑!2017海南高考歷史考試已落下帷幕,®無憂考網(wǎng)在考后第一時間提供2017海南高考歷史答案(已公布)。預(yù)祝各位考生取得優(yōu)異的成績,順利考入理想的大學(xué)!
2017海南高考歷史答案(已公布)
.jpg)